
| Schneider | |
|---|---|
Marque:Schneider |
Type:Mélodie |
Année 1954 |
|
Tubes:
6AJ8 (ECH81), 6N8 (EBF80), 6AU6, 6AQ5, EZ80 et EM34 |
Type: Superhétérodyne |
Gammes d'ondes: 4 gammes. GO, PO, OC, BE |
|
Cette radio est venue faire une petite halte dans mon atelier pour une petite mise en forme. Elle ne m’appartient pas, et de souvenir de son propriétaire, cela fait environ 30 ans qu’elle est sans parole.
Une radio de se type des années (1954), ne peuvent que fonctionner, avec une restauration simple, et en changeant les composants de base qui vieillissent très mal.
Elle est composé d’un mélange de tubes miniatures, de tubes novales, et une octale pour l’indicateur visuel (œil magique).
Elle a un avantage, qui avait tendance dans les années 50 à se généraliser, un cadre pour les Grandes Ondes et un sur le même mat pour les Petites ondes. L’ensemble est monté sur un axe ce qui permet une rotation à 360° commander par le bouton central sur la façade de la TSF.
Le bouton marche arrêt n’est pas sur l’axe du volume, mais sur le potentiomètre du correcteur de tonalité.
Le sélecteur de fréquences un composé d’une multitube de position, qui comprend dans l’ordre de la première position à la dernière : Pich Up (PU), Bande étalé (BE), Grandes ondes Cadres (GoC), grandes ondes antenne (GoA), petites ondes Cadres (PoC) petites ondes Antenne (PoA) et enfin ondes courtes (Oc) ou il faut impérativement une antenne filaire.
Son propriétaire m 'a demandé de ne pas toucher à la caisse en bakélite. Il trouve qu’elle a un aspect vieux cuir ce qui n’est pas faux, et ce n’est pas moi qui irait contre son désir, afin de ne pas altérer les souvenirs que cette personne a, de son papa et son grand père, comme il me l'a expliqué.
Comme je disais plus haut la restauration va être classique.
Changement de tous les condensateurs.
Teste de tous les tubes.
Changement des câbles défectueux dont celui du secteur.
Vérification des deux voyants de façade.
Vérification et changement des deux résistances de chute sur le support de l’œil magique (il n' est vraiment pas rare que une ou les deux résistances soient coupées, ou qu’elles n’ont plus les bonnes valeurs situées en 1 et 2,5 M.
Recalage des transfos MF.
Changement du connecteur arrière d’antenne.
Bombe contact dans différents points comme les potard, les supports de lampe et surtout dans les contacteurs rotatifs
Et là nous avons fait le tour.
Schéma de la TSF:
Cliquez pour agrandir
Une modification a été faite par le constructeur après l’impression du schéma.
En faites sur le schéma le volume est piloté par un potard de 500 k et une résistance en parallèle.
Sur la radio c’est un potentiomètre à double piste avec deux condos en plus. Cela ne change rien au résultat final, sauf que si se double potars est HS il ne sera pas simple à trouver, car ses valeurs ne sont pas courantes.
Description des tubes:
6AJ8 (ECH81) Amplificateur Haute fréquence Oscillateur et mélangeur.
6N8 (EBF870 ) Amplificateur HMF.
6AUg Détection et Préampli BF .
6AQ5 Puissance 3w.
EM 34 Indicateur visuel.
EZ80 Valve tube redresseur.
Brochage du transformateur d’alimentation.
Primaire
110v = 7,8 Ω
125v = 8,8 Ω
145v = 13,3 Ω
220v = 30,10 Ω
245v = 36 Ω
Secondaire
6v = 4Ω
2x310v = 2x240Ω
6,5v = 5Ω
Haut parleur 4Ω
Transfo d’impédance
Primaire 280Ω
Secondaire 4Ω
Transfo MF 1 8 et 5Ω
Transfo MF2 5 et 9Ω
En changeant les condensateurs de filtrage je me suis aperçu qu’une intervention avait été effectuée et que deux condensateurs de 8µf avaient été rajoutés en parallèle des deux condos d’origine comme le montre les photos. Sans doute pour atténuer une certaine ronflette due à la fuite de ses derniers.
Franchement je n’arrive pas à comprendre se genre d’intervention, continué à faire fonctionner cette radio avec des condos défectueux, et pour masquer le problème, on en rajoute d’autre. Je suis d’accord que ça supprime ou diminue fortement la ronflette du 50hz, mais les condensateurs défectueux continuent à fuir et provoquent une surconsommation, voir même une destruction du transformateur. C’est un montage que je rencontre fréquemment et que je ne m’explique pas. Pourquoi ne pas changer le ou les condos fautifs par des neufs que faire se bricolage qui ne sert à rien sauf à provoquer une future panne et faire une intervention supplémentaire.
Une fois tout cela de fait passons aux essais.
Teste à vide sans tube afin de vérifier que le transfo ne chauffe pas anormalement RAS au bout d’une heure.
Teste de l’alimentation juste avec la valve, 270v stable, mais au bout de 10 minutes environ la tension s’écroule à 170v. J’ai pourtant testé le tube sur mon lampemètre. J’ai tendance à ne pas les laisser chauffer suffisamment longtemps pendant le temps de contrôle et c’est une erreur, en faites je les ai testé de nouveau. Pendant plus de 5 minutes les deux anodes répondent bien, mais une s’écroule totalement pour finir par se couper, ce qui à comme effet de redresser uniquement 1 haute tension sur les deux, se qui provoque cette chute brutale. Changement de la EZ80
1h de fonctionnement RAS
Teste avec tous les tubes, et cette TSF chante de nouveau, très bonne réception en Grande Onde
Insertion du module FM Bluetooth, carte SD, prise USB etc.

Comme je l'ai déjà expliqué, ses tsf ou du moins les grandes ondes n’intéressent plus grand monde à part les puristes que nous sommes. Ma fille me la gentiment dit.
Pour que cette radio soit plus attrayante, je vais lui incérer un module.
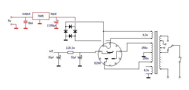
Voici le schéma de l’alimentation et de l’adaptation d’isolement de la BF.

Sur cette tsf j’ai modifié l’alimentation 6,3v du tube EZ 80 afin de piquer une tension supérieure à 5v pour mon module
Montage d’origine

Montage modifié. J’ai isolé le 6,3v de la masse
Comme on peut remarquer, je pique le 6,3v sur la chauffe du tube EZ80, qui va me servir à mon montage, aucune sortie ne doit être à la masse SE QUI EST PRIMORDIALE.

Voici le schéma de l’alimentation, et de l’isolation BF du module
Cet TSF a une entrée P-U assez sensible, alors il n’est pas nécessaire de pré-amplifier le signal BF.
Pour ne pas dénaturer la radio, le module sera incéré, sur la plaque arrière.
Le résultat est vraiment surprenant, la FM a une très bonne qualité, le son sans parasite qui me surprend quand on est habitué au Grandes Ondes.
Voici une petite adaptation pour moderniser nos bonnes veilles radios. Franchement si c’est une solution à la nouvelle génération, de les sauver de la destruction je ne suis pas contre.
Voici une petite vidéo de son bon fonctionnement.
Quelques photos pour le plaisir